Product Summary
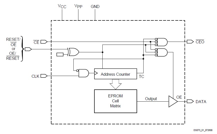
The XC17V04VQ44C is a configuration PROM. It provides an easy-to-use, cost-effective method for storing large Xilinx FPGA configuration bitstreams. Initial devices in the 3.3V family are available in 16 Mb, 8 Mb, 4 Mb, 2 Mb, and 1 Mb densities. When the FPGA is in Master Serial mode, the XC17V04VQ44C generates a configuration clock that drives the PROM. A short access time after the rising clock edge, data appears on the PROM DATA output pin that is connected to the FPGA DIN pin. The FPGA generates the appropriate number of clock pulses to complete the configuration. Once configured, the XC17V04VQ44C disables the PROM.
Parametrics
XC17V04VQ44C absolute maximum ratings: (1)VCC Supply voltage relative to GND: –0.5 to +7.0 V; (2)VPP Supply voltage relative to GND: –0.5 to +12.5 V; (3)VIN Input voltage relative to GND: –0.5 to VCC +0.5 V; (4)VTS Voltage applied to High-Z output: –0.5 to VCC +0.5 V; (5)TSTG Storage temperature (ambient): –65 to +150 ℃; (6)TSOL Maximum soldering temperature (10s @ 1/16 in.): +260 ℃.
Features
XC17V04VQ44C features: (1)One-time programmable (OTP) read-only memory designed to store configuration bitstreams of Xilinx FPGA devices; (2)Simple interface to the FPGA; configurable to use a one user I/O pin; (3)Cascadable for storing longer or multiple bitstreams; (4)Programmable reset polarity (active High or active Low) for compatibility with different FPGA solutions; (5)Supports fast configuration; (6)Low-power CMOS Floating Gate process; (7)3.3V supply voltage; (8)Available in compact plastic packages: VQ44, PC44, PC20, VO8, and SO20; (9)Programming support by leading programmer manufacturers; (10)Design support using the Xilinx Alliance and Foundation series software packages.
Diagrams

![]() |
![]() XC1700D |
![]() Other |
![]() |
![]() Data Sheet |
![]() Negotiable |
|
||||
![]() |
![]() XC1700E |
![]() Other |
![]() |
![]() Data Sheet |
![]() Negotiable |
|
||||
![]() |
![]() XC1700L |
![]() Other |
![]() |
![]() Data Sheet |
![]() Negotiable |
|
||||
![]() |
![]() XC1701 |
![]() Other |
![]() |
![]() Data Sheet |
![]() Negotiable |
|
||||
![]() |
![]() XC1701L |
![]() Other |
![]() |
![]() Data Sheet |
![]() Negotiable |
|
||||
![]() |
![]() XC1701PC20C |
![]() |
![]() IC PROM SER C-TEMP 1K 20-PLCC |
![]() Data Sheet |
![]() Negotiable |
|
||||
(China (Mainland))








