Product Summary
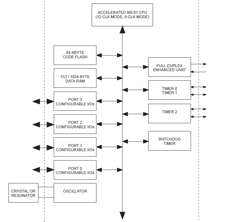
The P89C61X2BBD is a microcontroller. It is manufactured in an advanced CMOS process and contains a non-volatile Flash program memory that is programmable in parallel (via a parallel programmer) or In-System Programmable (ISP) via boot loader. The P89C61X2BBD supports both 12-clock and 6-clock operation. The P89C61X2BBD contains 512 bytes RAM and 1024 bytes RAM respectively, 32 I/O lines, three 16-bit counter/timers, a six-source, four-priority level nested interrupt structure, a serial I/O port for either multi-processor communications, I/O expansion or full duplex UART, and on-chip oscillator and clock circuits.
Parametrics
P89C61X2BBD absolute maximum ratings: (1)Operating temperature under bias: 0 to +70℃; (2)Storage temperature range: –65 to +150℃; (3)Voltage on EA/VPP pin to VSS: 0 to +13.0 V; (4)Voltage on any other pin to VSS: –0.5 to +6.5 V; (5)Maximum IOL per I/O pin: 15 mA; (6)Power dissipation (based on package heat transfer limitations, not device power consumption): 1.5 W.
Features
P89C61X2BBD features: (1)LQFP, PLCC and DIP packages; (2)Dual Data Pointers; (3)Three security bits; (4)Four interrupt priority levels; (5)Six interrupt sources; (6)Four 8-bit I/O ports; (7)Full-duplex enhanced UART; (8)Framing error detection; (9)Automatic address recognition; (10)Three 16-bit timers/counters T0, T1 (standard 80C51) and additional T2 (capture and compare); (11)Programmable clock-out pin; (12)Watchdog timer; (13)Asynchronous port reset; (14)Low EMI (inhibit ALE, 6-clock mode); (15)Wake-up from Power Down by an external interrupt.
Diagrams

| Image | Part No | Mfg | Description | ![]() |
Pricing (USD) |
Quantity | ||||
|---|---|---|---|---|---|---|---|---|---|---|
![]() |
![]() P89C61X2BBD/00,557 |
![]() |
![]() IC 80C51 MCU 512 RAM 44LQFP |
![]() Data Sheet |
![]() Negotiable |
|
||||
| Image | Part No | Mfg | Description | ![]() |
Pricing (USD) |
Quantity | ||||
![]() |
![]() P89C51 |
![]() Other |
![]() |
![]() Data Sheet |
![]() Negotiable |
|
||||
![]() |
![]() P89C51RA2 |
![]() Other |
![]() |
![]() Data Sheet |
![]() Negotiable |
|
||||
![]() |
![]() P89C51RA2xx |
![]() Other |
![]() |
![]() Data Sheet |
![]() Negotiable |
|
||||
![]() |
![]() P89C51RB2 |
![]() Other |
![]() |
![]() Data Sheet |
![]() Negotiable |
|
||||
![]() |
![]() P89C51RB2BA/01,512 |
![]() |
![]() IC 80C51 MCU FLASH 16K 44-PLCC |
![]() Data Sheet |
![]() Negotiable |
|
||||
![]() |
![]() P89C51RB2HBA |
![]() Other |
![]() |
![]() Data Sheet |
![]() Negotiable |
|
||||
(China (Mainland))











