Product Summary
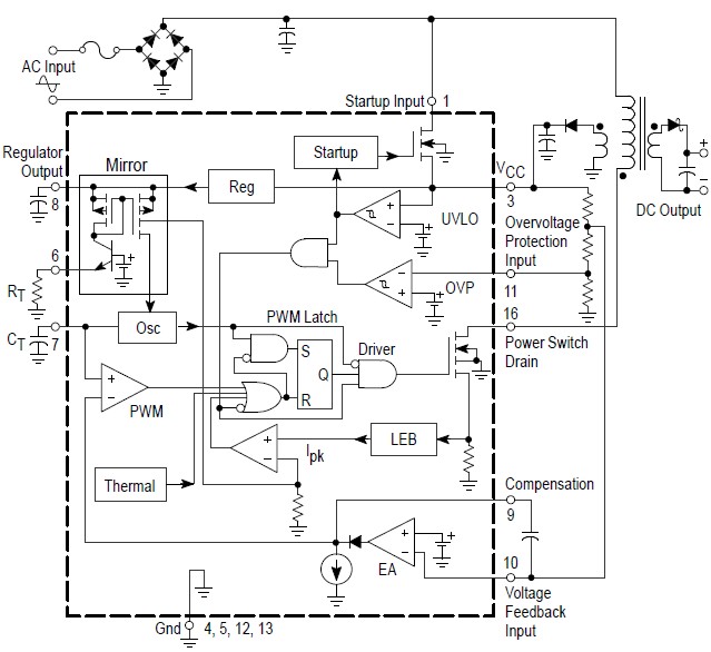
The MC33363BDW is a monolithic high voltage switching regulator that is specifically designed to operate from a rectified 240 Vac line source. This integrated circuit features an on–chip 700 V/1.0 A SenseFET power switch, 450 V active off–line startup FET, duty cycle controlled oscillator, current limiting comparator with a programmable threshold and leading edge blanking, latching pulse width modulator for double pulse suppression, high gain error amplifier, and a trimmed internal bandgap reference. Protective features of the MC33363BDW include cycle–by–cycle current limiting, input undervoltage lockout with hysteresis, overvoltage protection, and thermal shutdown. The MC33363BDW is available in a 16–lead dual–in–line and wide body surface mount packages.
Parametrics
MC33363BDW absolute maximum ratings: (1)Power Switch (Pin 16) Drain Voltage VDS: 700V; Drain Current IDS: 1.0 A; (2)Startup Input Voltage (Pin 1)Vin Pin 3 = Gnd: 400V; Pin ≤ 3 1000 μF to ground: 500V; (3)Power Supply Voltage (Pin 3) VCC: 40V; (4)Input Voltage Range VIR: –1.0 to Vre V; (5)Operating Junction Temperature TJ: –25 to +150℃; (6)Storage Temperature Tstg: –55 to +150℃.
Features
MC33363BDW features: (1)On-chip 700 V, 1.0 A SenseFET Power Switch; (2)Rectified 240 Vac Line Source Operation; (3)On-chip 450 V Active Off-line Startup FET; (4)Latching PWM for Double Pulse Suppression; (5)Cycle-by-cycle Current Limiting; (6)Input Undervoltage Lockout with Hysteresis; (7)Over-voltage Protection; (8)Trimmed Internal Bandgap Reference; (9)Internal Thermal Shutdown.
Diagrams

| Image | Part No | Mfg | Description | ![]() |
Pricing (USD) |
Quantity | ||||||||||||
|---|---|---|---|---|---|---|---|---|---|---|---|---|---|---|---|---|---|---|
![]() |
![]() MC33363BDW |
![]() ON Semiconductor |
![]() Other Power Management 700V 1.5A Switching |
![]() Data Sheet |
![]() Negotiable |
|
||||||||||||
![]() |
![]() MC33363BDWG |
![]() ON Semiconductor |
![]() Other Power Management 700V 1.5A Switching w/OVP |
![]() Data Sheet |
![]()
|
|
||||||||||||
![]() |
![]() MC33363BDWR2G |
![]() ON Semiconductor |
![]() Other Power Management 700V 1.5A Switching w/OVP |
![]() Data Sheet |
![]()
|
|
||||||||||||
![]() |
![]() MC33363BDWR2 |
![]() ON Semiconductor |
![]() Other Power Management 700V 1.5A Switching |
![]() Data Sheet |
![]() Negotiable |
|
||||||||||||
(China (Mainland))









